京东怎么入驻成为供应商?京东入驻成为供应商的方法

2021-12-29 14:22:38来源:华军下载作者:tjxz

京东

京东

软件类型:网上购物 软件大小:100.64MB 软件平台:  PC   Android  软件语言:简体

标签: 京东下载 京东鸿蒙下载 京东鸿蒙版 网上购物

查看详情

      很多人不知道京东怎么入驻成为供应商?今日为你们带来的文章是京东入驻成为供应商的方法,还有不清楚小伙伴和小编一起去学习一下吧。

      京东怎么入驻成为供应商?京东入驻成为供应商的方法

      第一步:开启手机京东,在“我的”页面点击【成为供应商】。

京东怎么入驻成为供应商?京东入驻成为供应商的方法

      第二步:找到【自营入驻】选项。

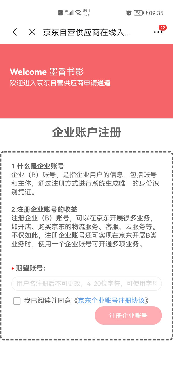
京东怎么入驻成为供应商?京东入驻成为供应商的方法

      第三步:注册企业账户,提交公司基本信息,然后等待采销审核通过即可。

京东怎么入驻成为供应商?京东入驻成为供应商的方法

      以上就是给大家分享的京东怎么入驻成为供应商的全部内容,更多精彩内容尽在华军下载!