黑色沙漠手游NPC亲密度提升奖励是什么?黑色沙漠手游NPC亲密度提升奖励介绍

2022-09-25 09:47:00来源:华军下载作者:xzwh

黑色沙漠手游

黑色沙漠手游

软件类型:动作冒险 软件大小:1.76GB 软件平台:  PC   Android  软件语言:简体

标签: 黑色沙漠手游 黑色沙漠手游APP 黑色沙漠手游安卓版

查看详情

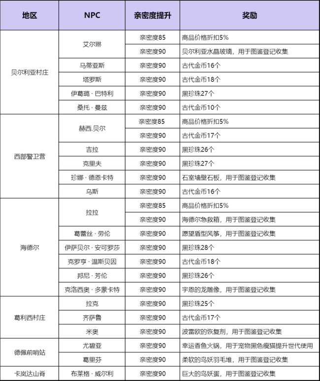
      在黑色沙漠手游中,NPC亲密度提升会有不同的奖励,那么所有NPC亲密度奖励是什么呢?下面小编就为大家详细的介绍一下,相信一定会帮到玩家们的。

      黑色沙漠手游NPC亲密度提升奖励是什么?黑色沙漠手游NPC亲密度提升奖励介绍

      亲密度奖励

      下面是精英冒险家整理出来的目前开放地图内的所有NPC亲密度奖励,冒险家们可以学习获取相应奖励。

黑色沙漠手游NPC亲密度提升奖励是什么?黑色沙漠手游NPC亲密度提升奖励介绍

      以上就是为玩家们分享的黑色沙漠手游NPC亲密度提升奖励介绍,更多攻略请关注华军下载。