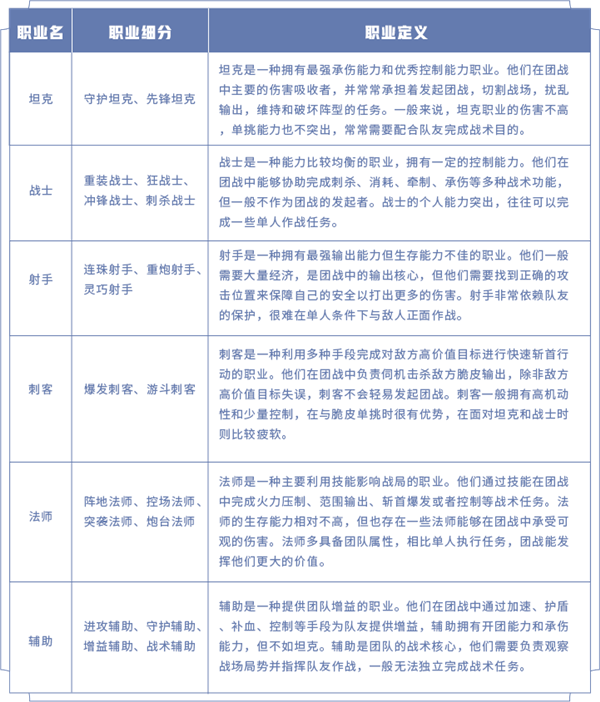
当前《王者荣耀》英雄已超100名,而职业仅6种,即坦克、战士、射手、辅助、法师、刺客。
每个英雄的能力都会与其中的某个职业特性相吻合,当然也允许某些英雄的能力既符合一种主职业,又符合另一种副职业,这是有助于游戏玩法的多样性的。
但是现有的职业划分方式比较粗略,已经不能很好地概括过百英雄了,这不利于细化英雄特色。因此官方决定将现有的职业根据更细的能力维度划分成19个子类,并在之后根据这些子类来持续打造英雄特色。
坦克分为:先锋坦克、守护坦克
辅助分为:进攻辅助、守护辅助、增益辅助、战术辅助
战士分为:狂战士、重装战士、冲锋战士、刺杀战士
刺客分为:爆发刺客、游斗刺客
射手分为:连珠射手、重炮射手、灵巧射手
法师分为:阵地法师、控场法师、突袭法师、炮台法师
当然,无论是分类的数量还是分类中包含的英雄都是动态变化的,后续会根据大家的反馈和新登场英雄的特性来不断的优化。
王者荣耀官方希望这个分类能帮助大家选择英雄来组成阵容,利用某一英雄的长板来弥补另一英雄的短板。大家能够通过这个分类更好地了解英雄能够做什么,不能做什么;什么时候强势,什么时候弱势,从而更好的安排队伍的阵容组合和战略战术目标。
试着想一下这种情况:当队友选择了增益辅助蔡文姬或者战术辅助大乔时,你会认识到队伍的开团能力和承伤能力可能存在短板,而会考虑在先锋坦克中选择一名英雄来打对抗路。
官方提到,之所以将职业划分为更细的子类,是为了打造王者全明星,让每个英雄都能成为主角。在更远的未来,会继续在子类内部拉开不同英雄的差异,突出英雄个性特色。




